4. 의사결정트리 실습
페이지 정보
작성자 관리자 댓글 0건 조회 3,298회 작성일 20-07-14 23:30본문
4. 의사결정트리 실습
의사결정트리 실습
관련 라이브러리를 import하고 iris 데이터를 불러온다.
iris 데이터와 타겟을 이용하여 DataFrame을 만든다.
training data와 test data 를 나눈다.
의사결정트리를 불러온다.
모델의 정확도를 확인한다.
모델이 얼마나 정확한지를 알 수 있다
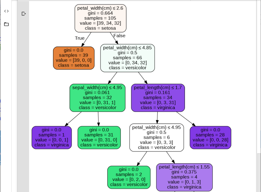
트리 형태의 그래프를 만들기 위해 아래 와 같이 실습해 보겠습니다.
